Herramientas de Accesibilidad
Colores invertidos
Monocromo
Contraste oscuro
Contraste claro
Baja saturación
Alta saturación
Enlaces destacados
Títulos destacados
Lector de pantalla
Modo de lectura
Escalamiento de contenido
100
%
Tamaño de fuente
100
%
Altura de la línea
100
%
Espaciado de letras
100
%
Sidebar
×
Municipalidad de Antofagasta
Municipalidad
Alcalde
Visión, Misión y Valores
Direcciones Municipales
Administración Municipal
Dirección de Control
Dirección de Gabinete de Alcaldía
Dirección de Asesoría Jurídica
Dirección de Obras Municipales
Dirección de Administración y Finanzas
Dirección de Desarrollo Comunitario
Dirección de Medio Ambiente y Ornato
Dirección de Aseo
Dirección de Tránsito y Transporte Público
Dirección de Operaciones
Dirección de Desarrollo del Turismo
Dirección de Cultura, Arte y Patrimonio
Dirección de Seguridad Ciudadana
Dirección de Seguridad Pública
Dirección de Inspección General
Dirección de Servicios de Salud, Educación y demás incorporados en la Gestión Municipal
Dirección de Secretaría Municipal
Dirección de Secretaría Comunal de Planificación
Dirección de Gestión de Personas
Dirección de Tecnología de la Información
Dirección de Gestión del Riesgo de Desastres
Concejo Municipal
COSOC
Actas COSOC
Concursos
Transparencia Municipal
Ordenanzas Municipales
Cuenta Pública
Certificación Ambiental
Plan Regulador
Ciudad
Historia
Ubicación
Clima
Hijos Ilustres y Anclas de Oro
Himno
Organizaciones Comunitarias y JJVV
Marco Legal
Trámites
Patentes Municipales
Permiso de Obras
Licencia de conducir
Reserva de hora
Permiso de Circulación
Juzgados de Policía Local
Personalidad Jurídica y Registro Municipal
Registro Social de Hogares
Permiso Precario para Uso de Espacios Público
Beneficios Sociales
Subsidios y Becas
Programas Sociales
Casa del Adulto Mayor
Casa Comunal de la Infancia y Juventud
Casa de la Mujer y la Diversidad
Chile Crece Contigo
Talleres Deportivos, Recreativos y Promoción de la Salud
Fomento Productivo
Quiero Mi Barrio
Oficina para integración de personas con Discapacidad (OID)
Programa de Diseño Participativo
Senda Previene
Vínculos
Unidad de Intervención Familiar
Corporaciones
Corporación Municipal de Cultura
Corporación Municipal de Desarrollo Social
Corporación Municipal de Deportes y Recreación
Bolsa de Empleos
Denuncias Ciudadanas
Mascotas
Inicio
Municipalidad
COSOC
Municipalidad
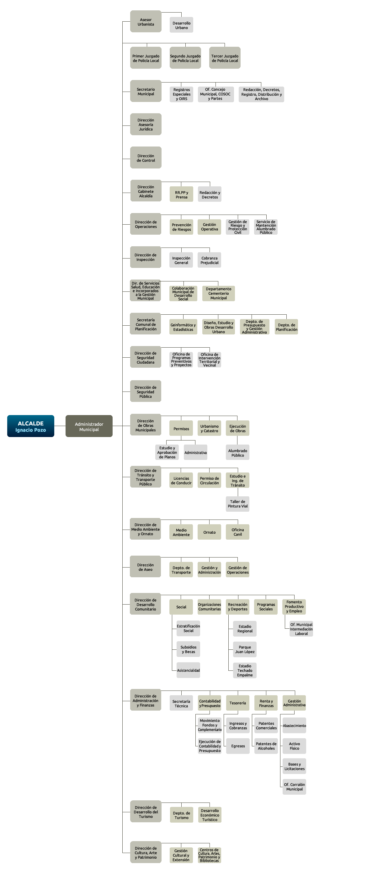
Organigrama
Organigrama
Actas del COSOC
ACTA SESION EXTRAORDINARIA N°1, 2017
ACTA SESION ORDINARIA N°1, 2017
ACTA SESION ORDINARIA N°6, 22 DE DIC 2016
SESION EXTRAORDINARIA N° 1, 29 DE ENERO DE 2015
SESION EXTRAORDINARIA N° 2, 09 DE ABRIL DE 2015
SESION EXTRAORDINARIA N° 2, 21 DE ABRIL DE 2016
SESION EXTRAORDINARIA N°1, 28 DE ENERO DE 2016
SESION EXTRAORDINARIA N°3, 31 DE MAYO DE 2016
SESION ORDINARIA N° 2, 27 DE NOVIEMBRE DE 2014
SESION ORDINARIA N° 4, 15 DE SEPTIEMBRE DE 2016
SESION ORDINARIA N°1, 27 DE NOVIEMBRE DE 2014
SESION ORDINARIA N°3, 29 DE ENERO DE 2015
SESION ORDINARIA N°4, 28 DE MAYO DE 2015
SESION ORDINARIA N°5, 30 DE JULIO DE 2015
Nuestro Municipio
Alcalde
Visión, Misión y Valores
Direcciones Municipales
Consejo de la Sociedad Civil
Concejo
PLADECO
PLADECO 2023-2029
Pladetur 2020-2030